中国·304永利(集团有限公司)-官方网
首页
公司概况
公司简介
组织架构
领导分工
机构职责
下属企业
大事记
公司项目
业务领域
新闻中心
公司要闻
媒体聚焦
党建工作
基层党建
党风廉政
群团工作
清风高速
不忘初心、牢记使命
企业文化
使命愿景
文明服务
员工风貌
活动培训
VI手册
信息公开
基本信息
公示公告
公司OA登录
当前位置:
首页
/
信息公开
/
公示公告
文章详情
发布时间:
2020-06-02 17:40
来源:
昆明市高速公路建设开发股份有限公司
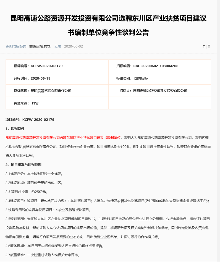
昆明高速公路资源开发投资有限公司选聘东川区产业扶贫项目建议书编制单位竞争性谈判公告
1、中国采购与招标网
2、中国招标投标公共服务平台发布